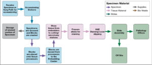
Histopathology-sample-Workflow

Histology specimen workflow example